近日,我院肝胆外科胡良硕、王博教授团队在外科学顶刊 《International Journal of Surgery》(影响因子10.3)发表重要研究成果:“Deep learning-enhanced quantitative evaluation of hepatic ischemia-reperfusion injury and steatosis via near-infrared hyperspectral imaging”,该研究将近红外高光谱成像与深度学习相结合,构建了一套用于肝移植供肝智能评估的新系统。团队国内首创自主研发了适用于供肝获取手术场景的近红外高光谱成像系统,并结合卷积神经网络与最小二乘支持向量机等深度学习模型,构建了一套智能化的供肝质量评估体系。肝胆外科博士研究生王子辰为本文第一作者,王博教授和胡良硕副主任医师为共同通讯作者。
肝移植是治疗终末期肝病的唯一有效手段,然而全球范围内的供体严重短缺迫使临床广泛使用“扩大标准供肝-边缘供肝”,如中重度脂肪肝或老年肝脏。这类供肝对缺血-再灌注损伤极其敏感,显著增加了术后发生早期移植物功能障碍甚至移植失败的风险。目前,肝移植供肝获取术中评估供肝质量主要依赖外科医生的主观判断或病理活检。这些方法或主观性强、或有创且需要等待,进而延长了冷缺血,难以满足对供肝质量进行快速、客观、无创、定量评估的迫切临床需求。因此,开发一种能够在手术现场实时、精准评估供肝脂肪变性、缺血损伤程度及炎症状态的创新技术,对于提高肝移植成功率和拓展供肝池具有重大意义。

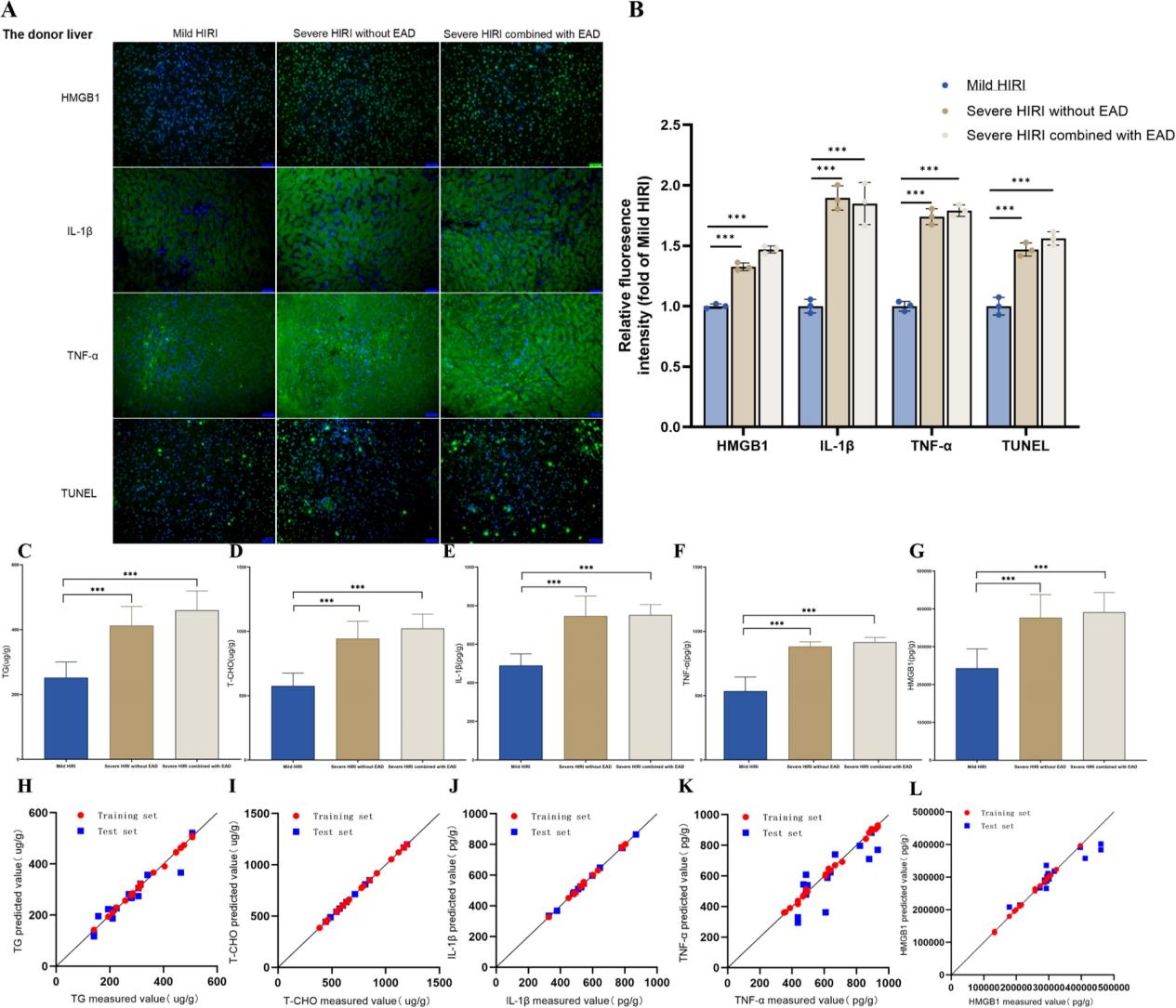
该研究实现了肝组织脂质与炎症因子的无创光谱量化。近红外光谱能敏感捕捉组织中水、脂等分子的特征吸收峰。团队通过高光谱成像,在900–1700 nm波段内精准识别出肝组织中脂肪(甘油三酯及胆固醇)含量与水含量的变化,并首次实现对IL-1β、TNF-α、HMGB1等关键炎症因子的无创预测,模型预测精度(R⟡ > 0.9)显著优于传统方法。

研究通过深度学习赋能,实现缺血再灌注损伤程度的人工智能分级。研究团队构建的AI模型,能对肝脂肪变性及缺血再灌注损伤进行轻、中、重度分级,分类准确率超过99%,F1分数高于0.90,极大地提升了评估的客观性与一致性。
同时,团队通过回顾性临床队列研究,证实了该系统不仅能准确区分供肝轻、重度缺血再灌注病理损伤程度,更能在病理表现相似的情况下,通过光谱差异成功预测患者是否会发生早期移植物功能障碍,为术后管理提供了前瞻性依据。

团队进一步结合靶向脂质代谢组学,发现严重缺血再灌注损伤肝组织中多种磷脂代谢物显著下调,从分子层面解释了光谱信号变化的生物学基础,为后续开发靶向干预策略提供了新线索。
本研究不仅是高光谱技术在医学应用的突破,更具有潜在的临床转化意义:1、术中实时决策支持:系统可在肝移植供体获取手术中实时成像,无需染色、无需活检,实现了真正意义上的无创、快速、全视野评估,尤其适用于边缘供肝的评估,推动器官评估从经验判断走向数据驱动。2、术后并发症早期预警:通过光谱特征预测早期移植物功能障碍,有助于术后及时调整治疗方案,提高移植物存活率与患者预后。3、为机器灌注系统赋能:未来可整合至供肝机械灌注平台,实现供肝在体外灌注过程中的全程质量监测与动态优化,提升边缘供肝的修复与利用效率。
本研究由我院肝胆外科肝移植团队主导,依托我院精准外科与再生医学国家地方联合工程研究中心、西安交通大学生命科学与技术学院生物医学光子学与传感研究所及中国科学院西安光学精密机械研究所等多个高水平实验平台,体现了临床与基础研究深度融合的创新模式。这项研究是跨学科协作的典范,融合了光学工程、人工智能、代谢组学与临床医学,有力地解决了肝移植中供肝质量评估的难点。