近日,我院骨科尹战海主任课题组在肩袖损伤修复研究领域取得新进展:团队围绕临床高度关注的肥胖人群修复结局差异与术后制动管理优化两大问题,完成的两项研究论文相继被国际运动医学权威期刊《The American Journal of Sports Medicine(AJSM)》(中科院Q1,JCR Q1)正式接收,体现了课题组在肩袖修复基础与转化研究方向的持续积累与稳定产出。
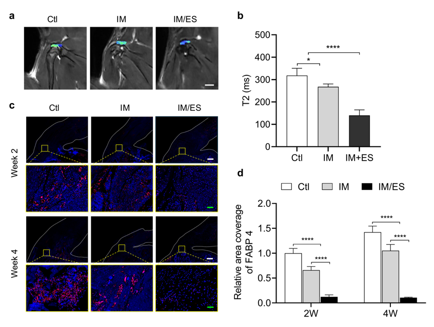
术后制动是肩袖修复后常用的保护策略,但其可能带来组织退变、瘢痕化或功能恢复受限等问题。第一项研究在大鼠肩袖修复与制动模型基础上引入电刺激干预,评估其对制动相关不利效应的抵消作用,结果为“在保护修复结构安全性的同时,降低制动带来的生物学代价”提供了新的转化线索,也为后续进一步的机制阐释与方案优化奠定了基础。

MRI及免疫荧光染色提示电刺激抵消肩袖术后制动相关不利效应
第二项研究基于大鼠肩袖损伤模型,系统评估不同代谢状态下延迟修复的腱—骨愈合结局。研究提示:在肥胖背景下,延迟修复对腱—骨界面愈合的负面影响更为突出,为临床中肥胖患者的风险分层、手术时机评估及围手术期管理提供了进一步的实验依据与可检验假说。
近年来,尹战海主任课题组坚持以临床问题为导向,围绕运动系统慢性损伤修复、微创治疗与生物材料/生物电刺激等方向持续开展系统研究,相关成果不断在国际高水平平台发表与交流。此次两篇论文在运动医学顶级期刊AJSM发表,将进一步提升我院骨科在运动医学与组织修复领域的学术影响力。

前述第一项研究的第一作者为骨科徐美光博士研究生与李炳言硕士研究生,第二项研究的第一作者为骨科吴雨宽博士研究生与刘俏男博士研究生,两项研究的通讯作者为骨科尹战海主任,共同通讯作者为骨科白浪助理研究员。下一步,尹战海主任团队将继续聚焦临床痛点,强化基础研究与转化验证,推动运动医学关键问题的深入解决,助力医院高质量发展与高水平医学科技创新。